sok-orlenok.ru
sok-orlenok.ru
Найти
Sok-orlenok リップル
»
比特币 分析
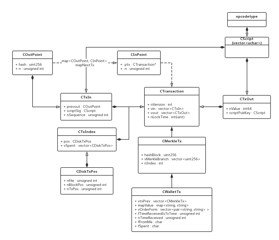
» 比特币 源码 分析 (96) 사진
比特币 源码 分析 (96) 사진
0
1
2
3
4
5
20 февраль
0
0
比特币 分析
Похожие статьи
比特币 以太坊 瑞波 (99) 사진
比特币 以太坊 比特币行情 (99) 사진
比特币 今天 当地 的 新闻 (99) 사진
比特币 以太坊 莱特币 (98) 사진
比特币 信息 (99) 사진