sok-orlenok.ru
sok-orlenok.ru

港股 收市 竞价 交易 时段 (99) 사진

休市安排】春节假期将至港股市场1月28日下午起休市2月3日复市_凤凰网

港交所:收市競價時段將擴至所有股本證券及基金

香港交易所优化开市前时段的内容- 国都证券香港

富途牛牛幫助中心-港股高級全盤報價(SF) 介紹

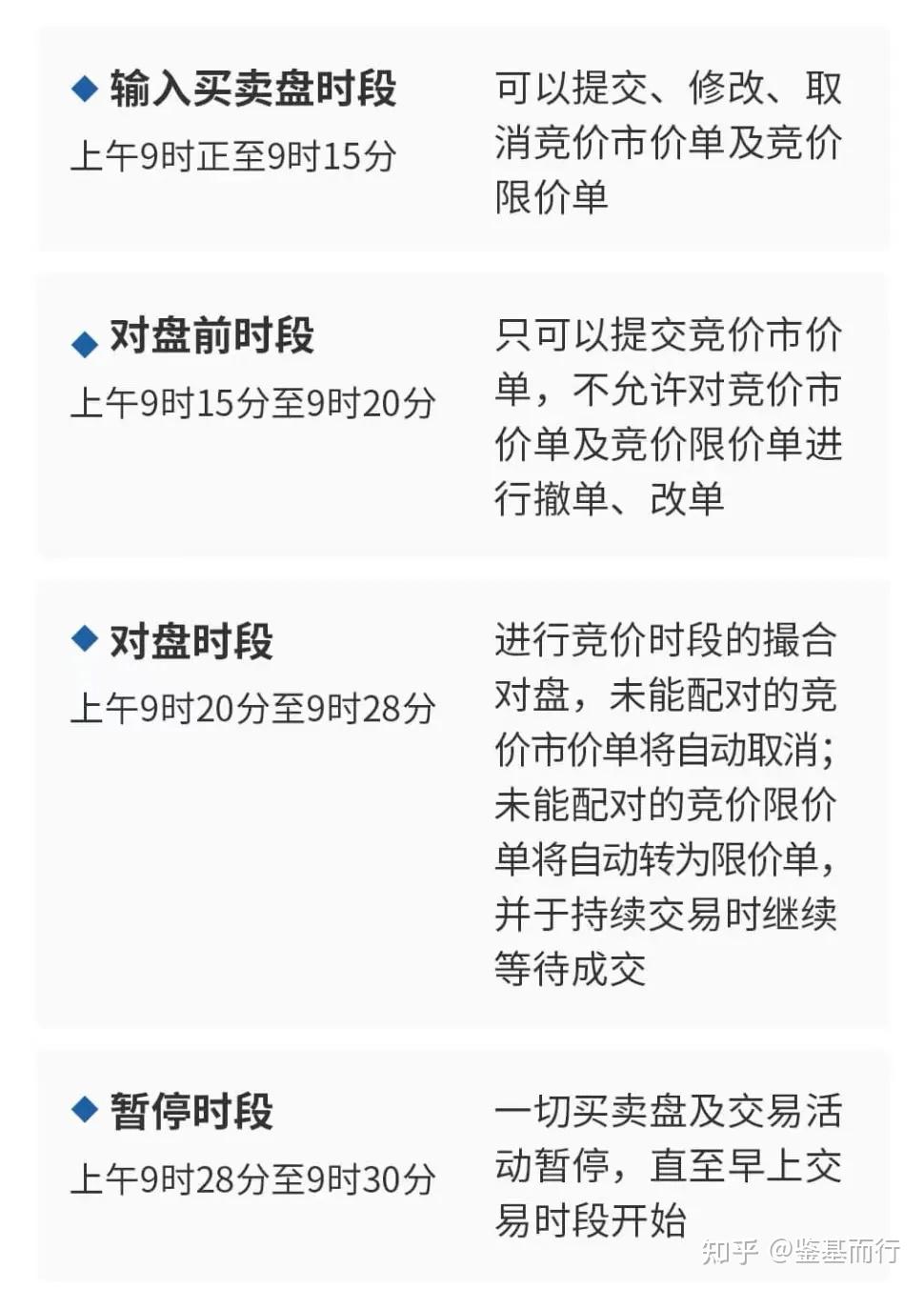
港股投资课堂:收市竞价交易时段基础介绍! 接触港股投资的小伙伴会发现,在持续交易时段之后,还有一段集合竞价时间——收市竞价交易时段,这段时间 对投资者有什么好处?应...

新手買股票系列:最完整的港股投資懶人包,港股怎麼買?交易規則? - Spark Spark Finance

港股通交易规则的主要差异

forum 2016

證券市場

港股回购,创新高!腾讯、美团、小米都在买买买

第一上海證券有限公司-系統操作指南

套利Tips】港股通交易规则全攻略:掌握规则,赢在起跑线! - 知乎

港股交易時間

2021 年港股休市日历/港交所假期/港股交易时间/盘前盘后竞价时间- 唐大牛-唐大牛

財經常餐】何謂U盤時段? U盤時段,又稱收市競價(Close Bidding)時段,即在港股每天收市後的10分鐘內,讓投資者以集體競價 方式落單買賣,從而得出股份收市價,並按此收市價執行交易。 收市競價時段分為4部分: 1️⃣參考價定價時段(1分鐘) 16:00 –  16:01:系統由15:59:00 ...

收市競價交易時段– 匯海快訊

泰国股票市场交易规则(深圳股市交易时间)-慧博(hibor.net)

Moomoo AU 帮助中心-美股全时段交易

港股通的交易规则详解_港股通价格笼子交易机制-CSDN博客

港股竞价时段跌113点回落至25000点以下- RTHK

收市競價交易時段– 匯海快訊

港股什么时间不能参与交易- 抖音

港股裂口低開559點恒指競價時段報23920點- 即時- 點新聞

用实战迭代升级- Longbridge

收市競價時段重啟散戶落場須留意- 澳門力報官網

港股收市竞价多长时间- 抖音

港股交易規則大全:新手必知的7條交易守則(1) - 投創教育HKIEI

表一:A股及ETF北向交易各交易時段及港股交易時段

YouTube

什么是竞价交易?

港股基础知识_股票增强限价和限价及特别限价的区别-CSDN博客

更多订单选项-app使用手册

港股交易時間

香港将于明日凌晨2时至5时期间悬挂八号风球港美股资讯| 华盛通

多謝網友- 關於1072 個價】 1. 頭先睇港交所文件,佢指既競價時段競價限價盤只可不超過上日15%,而另文指競價時段不可偏離上日價九倍。 2.  如是,我理解是有人在競價時段掛出限價盤於119.9。(非競價限價盤) 3. 隻股貨太疏,有電腦機係設定直買沽出價而無限最高價,結果 ...

港股美股量化交易指南(一)

泰国股票市场交易规则(深圳股市交易时间)-慧博(hibor.net)

PowerPoint 演示文稿

[新手投資]什麼是收市競價時段?該如何操作?什麼是競價盤或競價限價盤?

港股收市分析: 2025年05月13日收市競價時段指數表現及資金流狀況: 恒指收市競價時段明顯下跌441點,報23108點。流入資金7億港元,追貨比率為

新手必读】股票入门全攻略- AQUMON

港股打新初介绍2:暗盘交易,交易时间,交易方式。 - 知乎

收市競價交易時段– 匯海快訊

港股交易必备!10种高级订单类型,让你的交易更高效- 老虎证券

舞弄收市價撤U盤亦難杜絕

富途证券(香港)帮助中心-IPO竞价分析

长桥证券支持丰富订单类型:提供灵活的股票交易选项

干货分享:港股证券产品,如何开展业务? | 人人都是产品经理

开通了港股通就可以买腾讯控股吗? - 知乎

收市競價交易時段– 匯海快訊

写在“港股通”列车延长运行时间后的小贴士

港股交易必备!10种高级订单类型,让你的交易更高效- 老虎证券

forum 2016

港股交易時間】港股和恒指夜期幾點開市? | StashAway 香港

投资者一点通

東方日報B2:「勁假」時段回歸港股今有重大挑戰|即時新聞|產經|on.cc東網

香港股票期权交易规则| 一颗财丸

干货|港股的交易规则及交易方式– 合丰集团有限公司

港股通知识测试题答案_夸克文档

交易制度-长城证券股份有限公司

[投資術語101] 競價時段 (上)

一文睇晒4大港股回升原因, 行情回暖有咩板块值得留意?

港股首日收市競價成交11億- 澳門力報官網

更多订单选项-app使用手册

泰国股票市场交易规则(深圳股市交易时间)-慧博(hibor.net)

港股收市競價時段7月25日實施4時10分收市

港味儿”投资攻略第四期:什么是港股通的额度控制?

港股交易時間

港股竞价时段跌90点跌穿26400点- RTHK

交易機制

碎股如何交易(持倉不足一手),買碎股怎麼操作? | 華盛証券

幻灯片1

科普下港股集合竞价玩法!集合竞价也可以实现套利的_老虎社区_美港股上老虎- 老虎社区

港股收市竞价多长时间- 抖音

富途牛牛帮助中心-沪深港通

A股、港股、港股通三者交易规则有何区别?_投资参考网

港股交易时间与美股手续费计算,2025海外投资一篇搞定! | Cashback Island

2023港股交易—开市/收市/休市时间及交易规则

港股100强研究中心

競價單(競價市價單)是什麼?-幫助中心| 華盛証券

Untitled

收市竞价交易时段_百度百科

富途牛牛帮助中心-什么是港股LV2和港股BMP

沪港通-中国北方证券集团

港股通交易规则全解析- 知乎

港交所上市20周年股價漲80倍僅剩少數原始股東港府持貨值240億- 20200626 - 報章內容- 明報財經網

收市競價交易時段– 匯海快訊

股市周一见!深港通来了,牛市还远吗?投资机会在哪里?

YouTube

港股交易時間】 一文了解港股競價時段、交易時段、盤前盤後- theinvestmedia

港股集合竞价什么时候?与A股集合竞价时间有何不同?_投资参考网

业务问答丨港股通篇(11):港股通交易可以通过哪些委托方式下单 ?

常见问题-佣金宝

港股交易時間

2025港股通新规出炉!T+0、交收周期、费用明细揭秘,新手必读!_搜狐网

港股入門2025】開盤收盤交易時間、休市日及APP佣金一覽!

2026香港股票交易時間終極指南:港交所開市收市、假日與迷因股全解析! | Cashback Island

港股竞价时段升22点三桶油跌近1%至近3% - RTHK

20 февраль 0 0
2023 copyright text.