sok-orlenok.ru
sok-orlenok.ru

渣打 信貸 提前 還 款 流程 (99) 사진

個案健診】學生信貸會過嗎?學貸、信貸影響一次看- 信用貸款好過嗎?

房貸綁約期提前還款?不懂銀行遊戲規則,小心被罰高額的提前清償違約金! - 喬王的投資理財筆記

信貸轉貸流程全解析:轉貸必知申請條件& 4大注意事項– 渣打銀行台灣

誠實豆沙包】稅季借錢邊間最抵?分析各大貸款優惠市面上貸款廣告寫到天花龍鳳,「0息」、「特低APR」睇到眼花?😵‍💫  今次MoneyHero幫大家剝開各大銀行同財務機構嘅稅貸優惠內餡,用放大鏡🔎睇清楚魔鬼細節! 唔駛自己計到頭爆,即刻睇圖分析邊間最適合你!👉  (左滑睇 ...

信貸綁約詳細資訊大分析- 喬貸|喬出你的最佳利益

DBR22倍排除項目?計算教學,提供應變方式提高額度| 國峯厝好貸

2025繳稅貸款攻略:申請流程、銀行推薦、利率比較一次看

渣打出糧戶口優惠可豁免信用卡年費仲有至少7,000里+$200

搶不到紓困貸款?渣打銀行推Money速貸最低利率0.88% | Money101.com.tw

渣打LINE  Bank信用卡】2025年下半年權益公告:免年費世界卡,小資族也能入手!不分海內外均享1%無上限,消費滿千再享分3期0利率!(~2026/07/31)

信貸提前還款指南|信貸提前還款優缺點、違約金與試算方法一把抓! - 袋鼠金融Roo

2025 信用貸款試算工具全整理|信貸試算怎麼做?額度、月付金試算工具一次看! - Roo.Cash

信貸房貸提前還款好嗎?還本繳息違約金利息試算?還款流程查詢優缺點(國泰世華/富邦/中信還款電話) - 安娜の放生手記

2026年最新勞工紓困貸款: 10萬元怎麼拿?快速了解申請資格、還款注意事項- Mr.Market市場先生

玉山e指信貸】袋鼠金融專屬方案,貸款利率首期0.13%,貸款費用1,888元起,線上簽約完成最快2小時撥款

2024勞保紓困貸款如何申請? 解鎖你的薪資隱形存款,讓政府幫助你度過難關!

金管局:確認未改中小企貸款風險胃納數月來已支持1.4萬中小企

渣打加快審批中小企貸款今年料雙位數增長「客戶不再擔憂Call Loan」

私人貸款2023】信用卡及私人貸款都會計入按揭壓力測試- 樓市資訊| 美聯物業

房貸綁約期提前還款?不懂銀行遊戲規則,小心被罰高額的提前清償違約金! - 喬王的投資理財筆記

中小企貸款|金管局:撐中小企9招首月惠及逾3000企業銀行業要續支持中小企數碼轉型

第一銀行- 房屋貸款知識家-專業房貸資料庫

避開「負債整合陷阱」全攻略:非法代辦、隱藏成本與協商風險警示- 貸樂融

渣打銀行信貸】所有信貸方案與精選推薦|2026年1月最新信貸比較、利率額度試算|iCard.AI

渣打信貸的相關討論與真實心得|Dcard

渣打銀行信貸】所有信貸方案與精選推薦|2026年1月最新信貸比較、利率額度試算|iCard.AI

急需資金?渣打SCB Ploan 低至1.85% APR! 獨家送高達HK$8,000禮品卡和iPhone17 | 還 有機會贏取100%交稅回贈和聖誕獎賞!

渣打信貸的相關討論與真實心得|Dcard

香港信貸貸款2025】利息低至8.0%|申請即享額外MoneyHero獎賞- MoneyHero

2025年數位化借貸與跨境資金流動的突破性革新| UmoneyCash

信用貸款遲繳怎麼辦?貸款繳不出來的5個解決辦法! - AlphaLoan阿發龍信貸預測網

避開「負債整合陷阱」全攻略:非法代辦、隱藏成本與協商風險警示- 貸樂融

征信上的贷款纪录怎么消除? - 知乎

信用評分太低?4招教你輕鬆提升TU | iLend網貸

渣打商業銀行- 房屋貸款知識家-專業房貸資料庫

各位大哥大姐帥哥美女小弟需求一位渣打信貸業務願意幫我朋友處理貸款的問題我不喜歡什麼預審之類的回應可以看資料評估再決定是否承作

渣打信用貸款– 24小時線上申貸,首期年利率0.01% – 渣打銀行台灣

房貸綁約期提前還款?不懂銀行遊戲規則,小心被罰高額的提前清償違約金! - 喬王的投資理財筆記

致渣打銀行#這不是個人單一事件想必有許多民眾均受干擾週一上午是我做家務和處理雜務的時間,很高興今天發現一件對金融消費者不合理、銀行可以改善的事項。  最近因為有一筆獎金入帳,為數雖不多,但想要整筆拿去還房貸,以免亂花,但一時找不到要還房貸的轉帳帳號,於是 ...

2025年現樓按揭市場回顧與展望:減息激活市場銀行策略轉趨積極】  根據最新市場數據,香港現樓按揭市場在2025年12月承接回暖勢頭,登記量錄得4,893宗,較11月份的4,741宗增長3.2%。值得關注的是,相較於2024年同期的低迷市況,2025年12月的登記量表現出顯著復甦,與2024年  ...

渣打國泰Mastercard®交稅迎新連基本里數賺高達85,000里數

真的有貸款比較好過的銀行嗎?4 大密技與推薦方案提升你的貸款過件率! - Roo.Cash

小额贷款哪家强?银行利率、额度、速度大比拼! - 人人理财

港卡大陆见证开户办理,汇丰渣打恒生华侨东亚,香港银行卡咨询服务全攻略!-理财咨询-淘宝好物网

渣打信貸最新優惠– 限時手續費0元– 渣打銀行台灣

渣打存款戶口2025】渣打高息馬拉松活期存款/渣打Wealth Saver特點、申請要求、開戶流程一文睇晒! | 里先生Mr. Miles

貸款與信用貸款該如何選擇?解析好債與壞債推薦貸款與信貸

低TU差到見H?稅季如何借錢交稅?免TU貸款

信貸提前還款指南|信貸提前還款優缺點、違約金與試算方法一把抓! - 袋鼠金融Roo

携程金融整改虎头蛇尾:贷款导流变成明文转卖用户个人信息,“断直连”大限后仍不合规_资讯_派财经

2026年最新勞工紓困貸款: 10萬元怎麼拿?快速了解申請資格、還款注意事項- Mr.Market市場先生

2024 最新!個人信貸各家銀行利率整理!比較方案、申請、細節一次搞定! - 貸樂融

提早還款能否帶來好處?全面了解貸款的「78法則」 - MoneyHero

王道銀行- 房屋貸款知識家-專業房貸資料庫

渣打信貸申請全解析.渣打信貸審核標準&MyData線上申請5分鐘完成- AlphaLoan阿發龍信貸預測網

數位信用貸款|簡單三步驟,取得資金超快- 永豐信貸

真的有貸款比較好過的銀行嗎?4 大密技與推薦方案提升你的貸款過件率! - Roo.Cash

网贷结清,征信最快更新方式有哪些?只要不申请网贷,征信就能恢复吗? - 知乎

我需要申請結餘轉戶貸款嗎?清卡數貸款自我評測

買車上會】⁣ ⁣ 💪🏻🙆🏻‍♀️信貸站,一站幫你上會📍 ⁣ 每月固定供款額,固定還款期,免除一筆過支出,幫你減輕壓力🥳現時仲有👇🏻👇🏻  ⁣ ⚡限時優惠:送$3000 超市現金券

滙豐信貸好過嗎? 滙豐銀行貸款方案申請條件流程大整理- Roo.Cash

信貸、車貸、房貸有什麼差別?一次看懂最適合你的貸款方案 - 便捷貸 - 最懂您的貸款專家

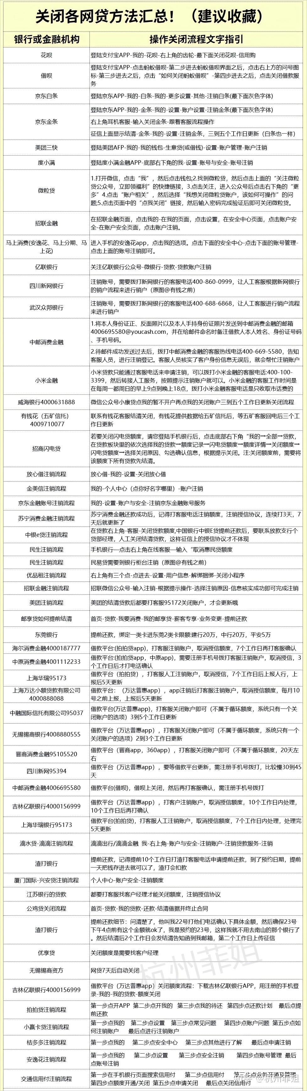
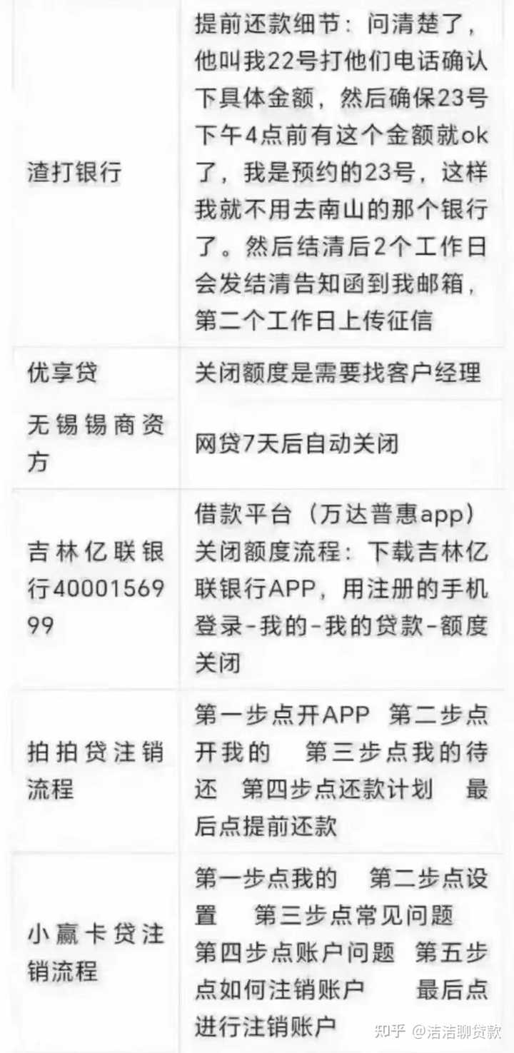
怎么操作可以一键关闭所有银行和网贷的信贷业务? - 知乎

星展銀行- 房屋貸款知識家-專業房貸資料庫

金管局設專責小組紓解中小企融資難滙豐中銀香港渣打等承諾兩周-香港商報

渣打信貸申請全解析.渣打信貸審核標準&MyData線上申請5分鐘完成- AlphaLoan阿發龍信貸預測網

搶不到紓困貸款?渣打銀行推Money速貸最低利率0.88% | Money101.com.tw

一步步搞懂房貸- 信義房屋房訊知識

STANDARD CHARTERED PLC 渣打集團有限公司

渣打優利貸– 年利率2.88%起,最高額度600萬– 渣打銀行台灣

貸款與信用貸款該如何選擇?解析好債與壞債推薦貸款與信貸

60秒做到乜?⏱️等紅燈篇🚦】 明明綠燈🟢~轉眼變成紅燈🔴~😵趕時間先轉燈?!😩⌚  CreFIT現金貸吾洗一個燈位嘅時間就解決哂資金問題!😉🉐  🎉即刻申請CreFIT現金貸,完成審批只需要60秒^🤯!超時即獲高達HK$1,000免息券*🤩💵 🔶無痕式報價#,絕不影響信貸評級#  🔶申請 ...

數位信用貸款|簡單三步驟,取得資金超快- 永豐信貸

信貸利率2.1%起.2025最新銀行信用貸款利率完整比較- AlphaLoan阿發龍信貸預測網

汽車貸款中可以賣車嗎?如何避免車貸違約金?車商可以幫忙結清嗎?|兩千中古車

信貸評級I借錢:TU差借貸款最佳選擇比較- MoneyHero - MoneyHero

信用貸款熱門方案!利率/額度/費用1 張圖表看懂- 夏綠蒂聊投資|財報教學、信用卡、ETF、房地產

疫情紓困貸款展延】申請條件與申請書範例、如何申請教學- 果仁家- 買房賣房/ 居家生活知識家

貸款借錢竟被詐騙上百萬!讓你簽下不平等條約及本票!血洗年輕人一輩子…. 【好棒Bump】【詐騙解碼】

渣打出糧戶口優惠可豁免信用卡年費仲有至少7,000里+$200

TE信貸資料庫是什麼?TE和TU有甚麼分別?

房貸綁約期提前還款?不懂銀行遊戲規則,小心被罰高額的提前清償違約金! - 喬王的投資理財筆記

搶不到紓困貸款?渣打銀行推Money速貸最低利率0.88% | Money101.com.tw

渣打信用貸款– 24小時線上申貸,首期年利率0.01% – 渣打銀行台灣

交税交到心力交瘁?😵 Save低此「信用卡交税懶人包」 ‼️ 交税都可以賺回贈/儲里數😽 咁就冇咁肉赤啦~🫂 收到税單真係避無可避

貸款遲繳怎麼辦?信貸繳不出來有這5個解決方法! - e速貸

限制清償無限制清償差別在哪?提前將信用貸款清償有哪些要注意的地方? 二胎房貸、債務整合、轉增貸、融資房貸經銷商|比比貸

信貸可以提前還款嗎?提早還款好處有哪些?竟然要付違約金? - AlphaLoan阿發龍信貸預測網

信貸手續費怎麼算呢?公開16間銀行最低手續費|元展理財

貸款5大錯誤觀念(下):5大貸款還錢錯誤觀念!緊急需要資金,怎麼借錢最聰明?收入下降還不起錢怎麼辦?背債也還能投資嗎?金融教授教你最聰明正確的貸款還錢方式,讓你輕鬆理債,拒絕一輩子還不完!

渣打信貸好過嗎?有房貸.信貸.卡循依然成功轉貸利率砍半! - AlphaLoan阿發龍信貸預測網

Standard Chartered渣打貸款2025】利息低至1.85%|申請即享額外MoneyHero獎賞- MoneyHero

渣打信貸的相關討論與真實心得|Dcard

債務協商Vs 信用貸款:一張圖看懂你該怎麼選? - 便捷貸- 最懂您的貸款專家

信貸方案整理- AlphaLoan阿發龍信貸預測網

搶不到紓困貸款?渣打銀行推Money速貸最低利率0.88% | Money101.com.tw

2026信貸推薦》20間銀行小額信貸推薦方案額度、利率全比較- 大學生貸了沒

致渣打銀行#這不是個人單一事件想必有許多民眾均受干擾週一上午是我做家務和處理雜務的時間,很高興今天發現一件對金融消費者不合理、銀行可以改善的事項。  最近因為有一筆獎金入帳,為數雖不多,但想要整筆拿去還房貸,以免亂花,但一時找不到要還房貸的轉帳帳號,於是 ...

20 февраль 0 0
2023 copyright text.